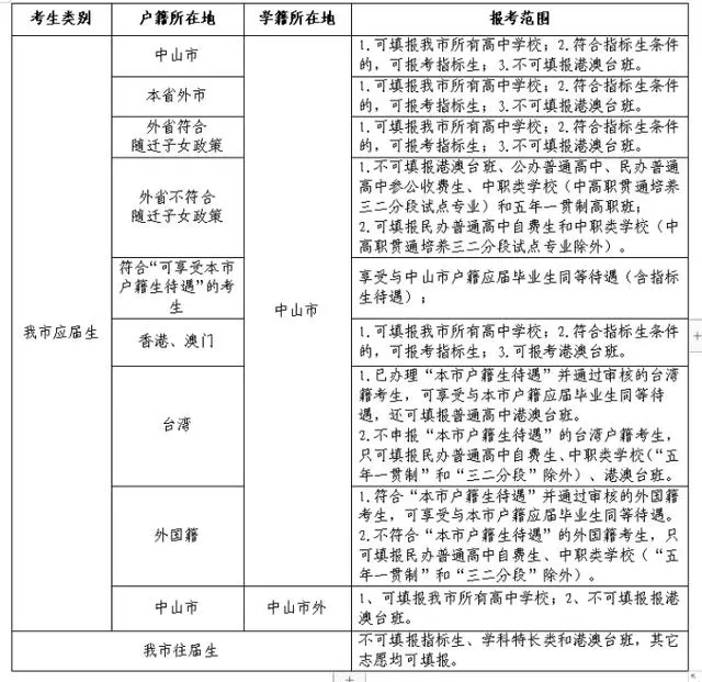
符合2023中山市中考报名条件的,各类户籍考生的报考范围是怎样的?

更新时间:2023-4-20 8:01:39

符合中山中考报名条件的,各类户籍考生的报考范围是怎样的?

中考信息不断变化,精英中考网www.zhongkaowu.com提供的中考资讯、成绩查询、分数线信息仅供参考,具体以相关教育部门的信息为准!

Copyright 版权所有

精英中考网 粤ICP备14029008号-1