2022鄂尔多斯中考政策方案公布

更新时间:2022-5-10 11:27:33

2022鄂尔多斯中考政策方案公布

 

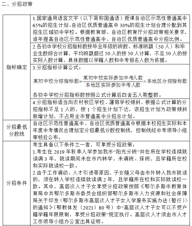
鄂尔多斯市教育体育局印发《鄂尔多斯市2022年初中学业水平考试与高中阶段学校招生工作方案》,明确了2022年中考日程安排、考试科目、分值等相关事项。

 

中考信息不断变化,精英中考网www.zhongkaowu.com提供的中考资讯、成绩查询、分数线信息仅供参考,具体以相关教育部门的信息为准!

Copyright 版权所有

精英中考网 粤ICP备14029008号-1