2021都安中考时间日期安排

更新时间:2021-5-31 11:32:08

2021都安中考时间日期安排

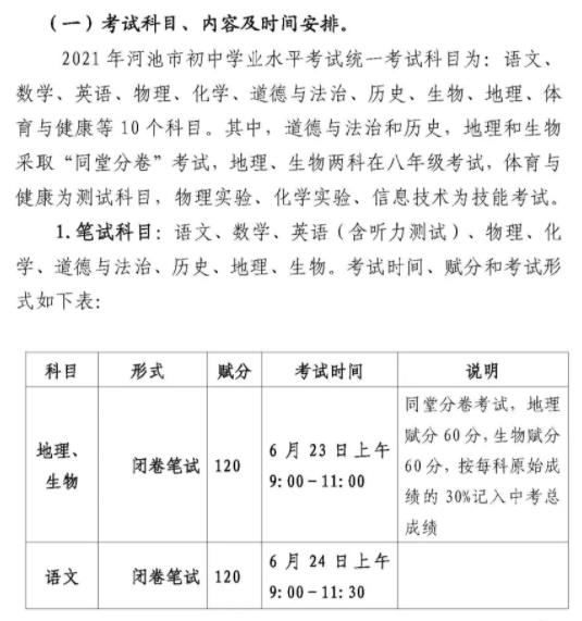
2021河池中考考试时间:6月23日-26日

 

中考信息不断变化,精英中考网www.zhongkaowu.com提供的中考资讯、成绩查询、分数线信息仅供参考,具体以相关教育部门的信息为准!

Copyright 版权所有

精英中考网 粤ICP备14029008号-1