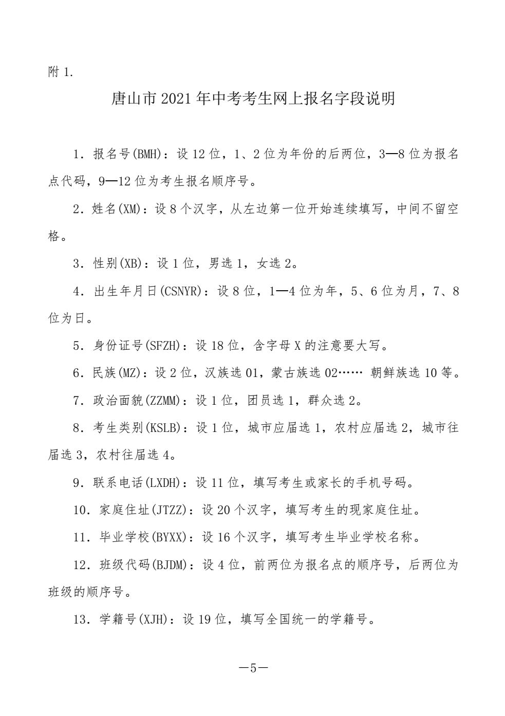
2021唐山市丰南区中考报名时间方法

更新时间:2020-12-29 9:26:29

2021唐山市丰南区中考报名时间方法

丰南区教育局发布《丰教基字[2020]201号关于做好2021年初中毕业与升学考试预报名工作的通知》,该文件将2021年丰南中考预报名工作作了具体安排。详情如下:
  丰教基字[2020]201号关于做好2021年初中毕业与升学考试预报名工作的通知















唐山中考

中考信息不断变化,精英中考网www.zhongkaowu.com提供的中考资讯、成绩查询、分数线信息仅供参考,具体以相关教育部门的信息为准!

Copyright 版权所有

精英中考网 粤ICP备14029008号-1