
更新时间:2020-4-30 16:38:42
2020深圳中考报名时间方法
4月29日下午,深圳市2020年中考报名工作会议在深圳市教育考试指挥中心召开。市教育局副局长王水发出席并讲话,市招考办负责人、各区教育行政部门分管局领导和教育科负责人、全市近400所初中学校校长和中考工作具体负责人通过视频方式参加会议。
王水发副局长在讲话中强调,要强化责任落实,做好考务、防疫多维统筹工作。中考报名及考试工作继续实行各区负责制,市属学校按属地划到区教育局统筹组织,市属学校与辖区教育局要相互支持、密切配合。市招考办、各区教育行政部门、各学校要保持密切联系,及时沟通报名情况,对疑难问题及时报告、及时处理,提高公众满意度,确保今年中考中招工作平安顺利。各区、各学校要严格执行教育部“十项严禁”纪律,市教育局对各类违规行为“零容忍”,将从重从严进行处理。同时,要把疫情防控作为当前的重点工作,常态化抓实抓细,维护和保障好考生和涉考工作人员的生命安全和身体健康。
根据《深圳市教育局关于做好2020年中考报名工作的通知》(深教〔2020〕71号)文件要求,2020年我市高中阶段学校招生考试(以下简称“中考”)报名定于5月6日-15日进行,考试时间为7月20日-21日。
今年本市应届初中毕业生仍继续在就读学校集体办理报名手续。
符合我市中考报名条件的深圳户籍往届生、在市外就读的深圳户籍应届初中毕业生(以下简称“社会类考生”)采用网上报名方式进行报名。
报名条件
一、具有我市户籍的初中毕业生,可以在我市报名参加中考。
二、具有我市初三学籍的随迁子女可以报名参加中考,同时符合以下条件的,可以参加相应的公办普高、民办普高和中职学校的划线录取。
(一)父亲或母亲在我市具有合法稳定职业;
(二)父亲或母亲在我市具有合法稳定住所;
(三)父亲或母亲持有有效《深圳经济特区居住证》;
(四)父亲或母亲在我市缴纳基本养老保险及基本医疗保险,且至少其中一个险种累计缴费满3年,社保累计年限计算截至2020年8月31日;
(五)随迁子女在我市具有3年完整初中学籍。
不符合上述条件但具有我市初中学籍的随迁子女,可以在我市参加中考,但仅限于参加民办普高补录或中职学校注册入学。
三、高中阶段学校在校生不得报名。
本市应届初中毕业生报名办法
本市应届初中毕业生于5月6日至7日在就读学校集体办理报名手续。
今年中考继续实行网上报名。要求各学校开放计算机房,为本校考生上网报名提供方便。
5月8日至15日,学校组织考生进行电子摄像,学校和考生分别上网录入报名信息,考生录入信息可参考“考生录入信息流程图”进行操作。
市教育局强调,学校不得以任何理由拒绝有本校学籍的应届毕业生报考(参加中职学校自主招生、注册入学的考生,也须报名参加中考)。如有违反者,将严肃查处,并追究相关人员责任。同时要求各区有关职能部门、各有关学校(报名点)要严格审查报名材料。对不符合报名条件、弄虚作假而被录取的考生,一经发现,取消其录取资格;已经到录取学校报到注册的,取消其学籍,并追究相关人员责任。
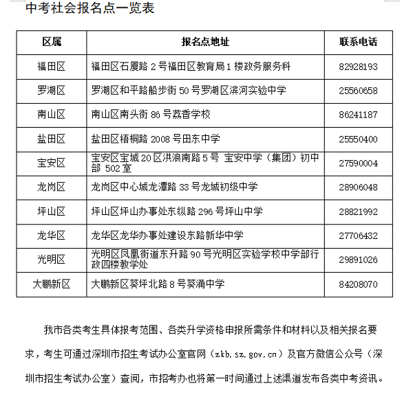
社会类考生报名办法
社会类考生采用网上报名方式进行报名。报名考生需在5月6日至15日登录报名网址(http://www.szzk.edu.cn),按照提示进行网上注册,上传报名审核资料,由考生户籍所在区社会报名点进行线上审核,审核通过后系统将生成中考考生号及初始密码,考生需用获取的考号及密码登录中考中招管理系统,填写个人信息,具体操作可参考“考生录入信息流程图”。同时需在报名截止前根据指引完成网上缴费。
若考生网上报名审核不通过,需按照系统的不通过原因提示,重新补充审核资料,如多次上传资料失败或审核不通过,考生可拨打户籍所在区的社会报名点电话进行咨询或电话预约,按照工作人员指示进行操作报名,不要在未预约的情况下前往社会报名点,尽量避免出行,减少人员聚集。
社会类考生操作流程如下图:
考生录入信息操作流程如下图:


中考信息不断变化,精英中考网www.zhongkaowu.com提供的中考资讯、成绩查询、分数线信息仅供参考,具体以相关教育部门的信息为准!