2017德州中考思想品德试卷及答案

更新时间:2018-4-2 10:03:10

2017年德州市中考思想品德试题及参考答案,精英中考网消息:2017年德州市中考已经结束,六月,又有一批新的考生参加2018中考,为了帮助广大考生更好的复习备考,小编收集整理了2017德州中考各科试题及参考答案,供广大考生参考,下面是2017德州中考思想品德试卷及答案

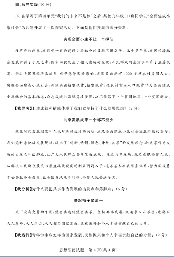
考试吧:2017山东德州中考《政治》试题及答案

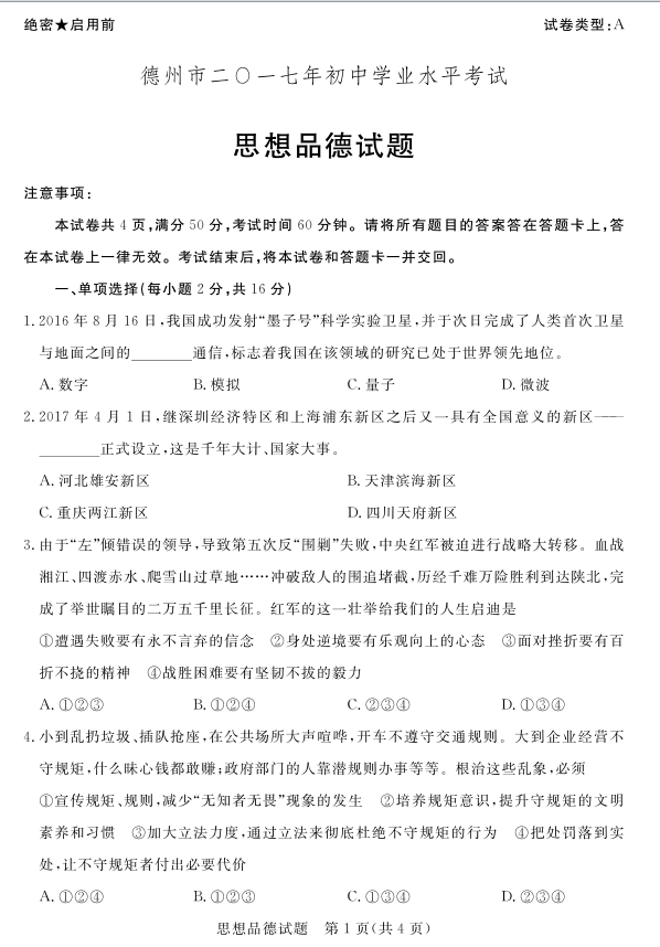
考试吧:2017山东德州中考《政治》试题及答案

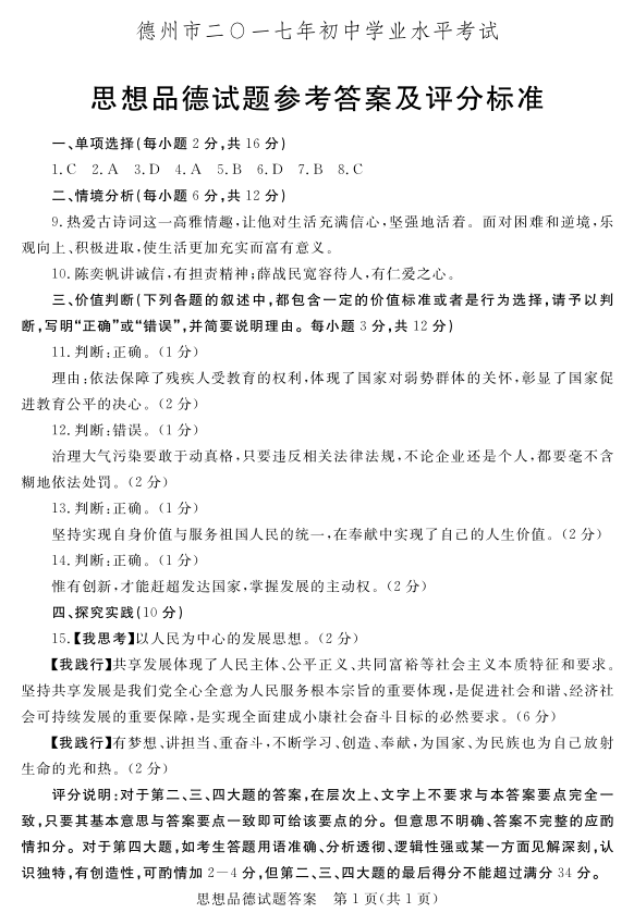
考试吧:2017山东德州中考《政治》试题及答案

考试吧:2017山东德州中考《政治》试题及答案

 

考试吧:2017山东德州中考《政治》试题及答案

中考信息不断变化,精英中考网www.zhongkaowu.com提供的中考资讯、成绩查询、分数线信息仅供参考,具体以相关教育部门的信息为准!

Copyright 版权所有

精英中考网 粤ICP备14029008号-1