2017衢州中考语文试题试卷及答案

更新时间:2018-2-24 14:10:14

精英中考网消息:2017年浙江省衢州市中考已经结束,六月,又有一批新的考生参加2018中考,为了帮助广大考生更好的复习备考,小编收集整理了2017衢州中考各科试题及参考答案,供广大考生参考,下面是2017衢州中考语文试题试卷及答案



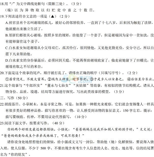
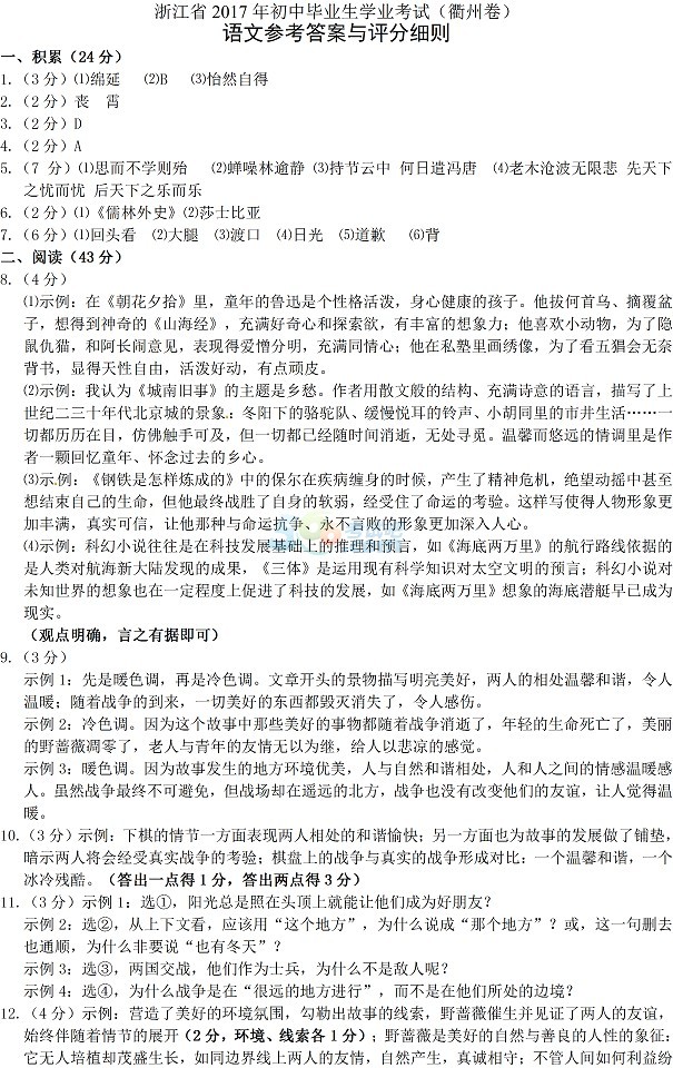
考试吧:2017年浙江衢州中考《语文》试题及答案

考试吧:2017年浙江衢州中考《语文》试题及答案

考试吧:2017年浙江衢州中考《语文》试题及答案

考试吧:2017年浙江衢州中考《语文》试题及答案

上一页  [1] [2] [3] 

中考信息不断变化,精英中考网www.zhongkaowu.com提供的中考资讯、成绩查询、分数线信息仅供参考,具体以相关教育部门的信息为准!

Copyright 版权所有

精英中考网 粤ICP备14029008号-1