2017怀化中考化学试卷试题及参考答案

更新时间:2017-10-30 18:56:00

精英中考网m.zhongkaowu.com消息:2017年怀化市中考已经结束,又有一批新的初三考生即将参加2018中考,为了帮助广大师生更好的备考,小编收集整理了历年怀化中考试题及参考答案,供广大考生参考,下面是2017怀化中考化学试卷试题及参考答案

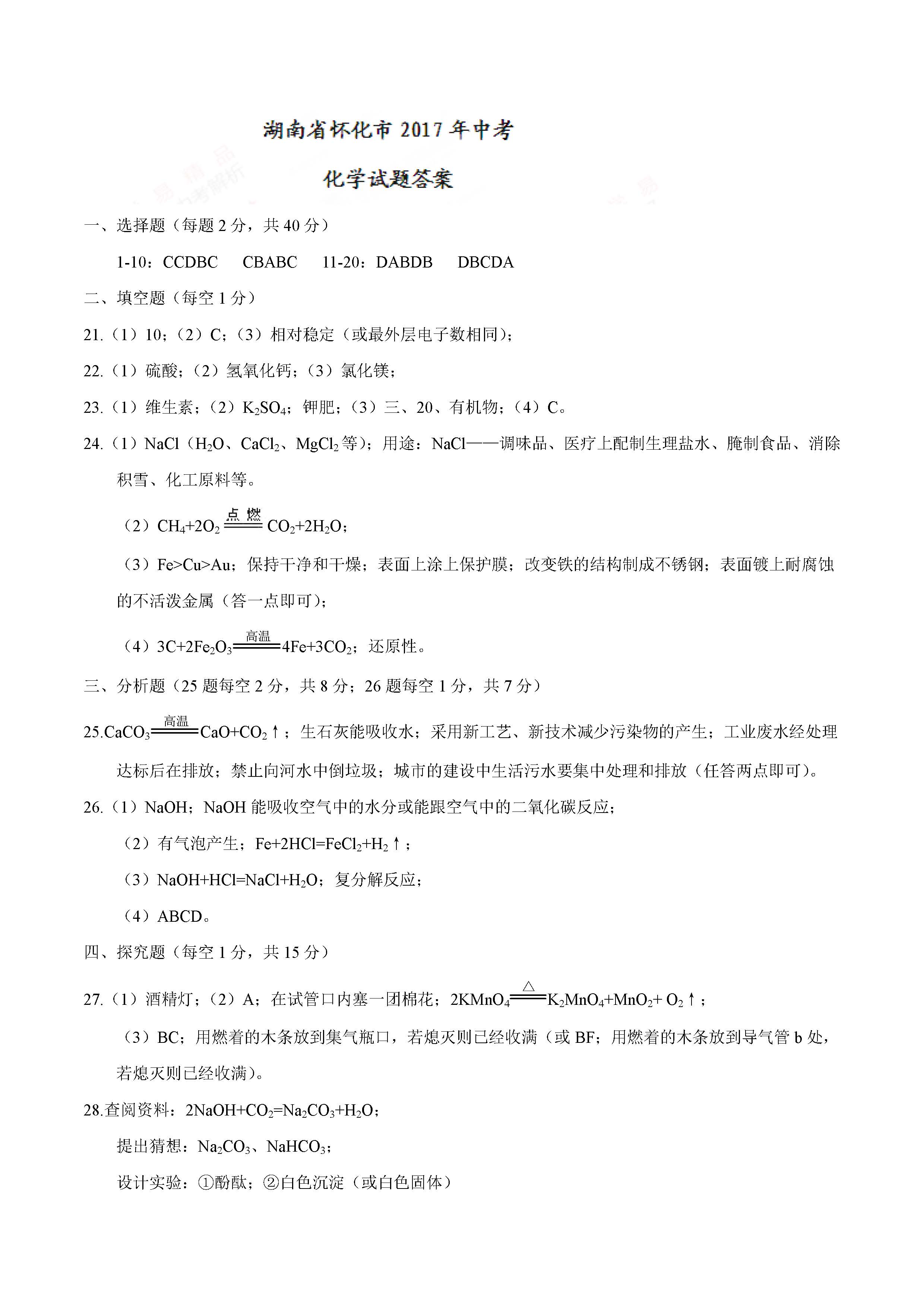
2017怀化中考化学试题及答案解析(图片版含答案)2017怀化中考化学试题及答案解析(图片版含答案)2017怀化中考化学试题及答案解析(图片版含答案)2017怀化中考化学试题及答案解析(图片版含答案)2017怀化中考化学试题及答案解析(图片版含答案)2017怀化中考化学试题及答案解析(图片版含答案)2017怀化中考化学试题及答案解析(图片版含答案)2017怀化中考化学试题及答案解析(图片版含答案)2017怀化中考化学试题及答案解析(图片版含答案)
  

中考信息不断变化,精英中考网www.zhongkaowu.com提供的中考资讯、成绩查询、分数线信息仅供参考,具体以相关教育部门的信息为准!

Copyright 版权所有

精英中考网 粤ICP备14029008号-1