
更新时间:2020-8-18 20:03:25
2020厦门中考录取分数线:
最新!8月15日已公布!!
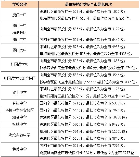
一、普高分数线及位次:



二、定向生:
今年,我市继续将部分一级达标校普通生招生指标直接分配到初中校,招收定向生。其中:
(1)厦门一中、双十中学普通生招生计划的50%指标面向思明/湖里片区初中学校招收定向生;
(2)外国语学校普通生招生计划的35%指标面向集美/海沧片区初中学校招收定向生,15%指标面向思明/湖里片区初中学校招收定向生;
(3)厦门一中海沧校区、厦门外国语学校集美校区普通生招生计划的20%指标面向集美/海沧片区初中学校招收定向生,10%指标面向思明/湖里片区初中学校招收定向生;
(4)同安一中普通生招生计划的50%指标面向同安/翔安片区初中学校招收定向生;同安一中滨海校区普通生招生计划的30%面向同安/翔安片区初中学校招收定向生。
各学籍校定向生录取的最低投档分和位次表:







中考信息不断变化,精英中考网www.zhongkaowu.com提供的中考资讯、成绩查询、分数线信息仅供参考,具体以相关教育部门的信息为准!