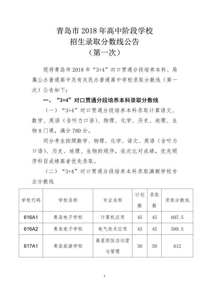
青岛市2018 年高中阶段学校招生录取分数线公告(第一次)

更新时间:2018-8-8 15:59:29

青岛中考

中考信息不断变化,精英中考网www.zhongkaowu.com提供的中考资讯、成绩查询、分数线信息仅供参考,具体以相关教育部门的信息为准!

Copyright 版权所有

精英中考网 粤ICP备14029008号-1