2016佛山中考南海区高中阶段学校招生录取投档分数线

更新时间:2017-8-28 15:19:20

关于公布南海区2016年高中阶段学校招生
录取投档分数线的通知
 
各镇(街道)教育局,各有关学校:
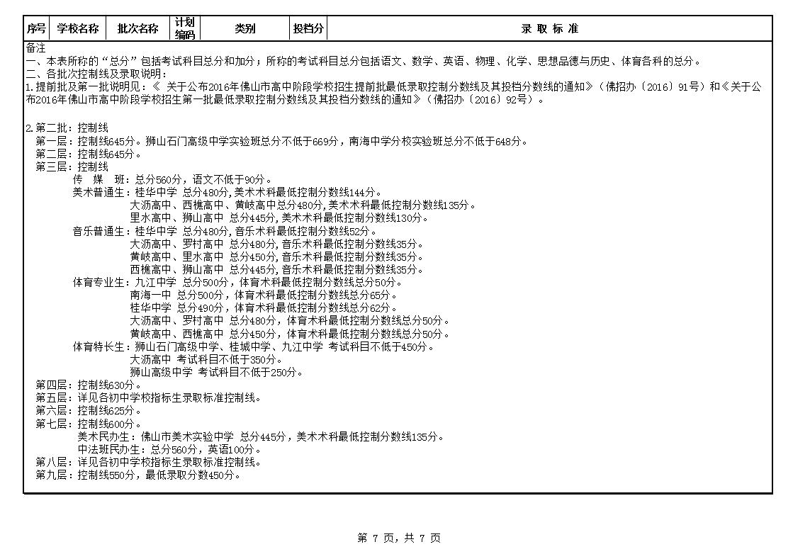
  根据《佛山市2016年高中阶段学校招生考试工作意见》的规定,划定我区2016年高中阶段学校招生第二批招生学校各层次的投档分数线和录取标准(详见附件)。
 
附件:1.佛山市南海区2016年高中阶段学校招生考试提前批、
    第一批、第二批录取分数线
   2.佛山市南海区2016年高中阶段学校招生第二批第五层次
    指标生分配到各初中学校录取标准
   3.佛山市南海区2016年高中阶段学校招生第二批第八层次
      指标生分配到各初中学校录取标准
 
 
 
                     佛山市南海区教育局
                      2016年7月13日

2016佛山中考南海区高中阶段学校招生录取投档分数线

中考信息不断变化,精英中考网www.zhongkaowu.com提供的中考资讯、成绩查询、分数线信息仅供参考,具体以相关教育部门的信息为准!

Copyright 版权所有

精英中考网 粤ICP备14029008号-1