
更新时间:2021-3-20 10:40:44
2021青岛中考时间日期安排
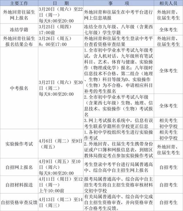
3月19日,青岛市教育局发布2021年初中学业水平考试及高中阶段招生工作进程。今年中考报名时间为3月27日至30日每天8点至20点,志愿网报时间为5月20日至22日每天8点至20点。自招网上报名时间为4月9日至10日每天8点至20点,自招测试时间为4月17日至18日。特长、艺术、足球后备报名时间为5月9日至11日,测试时间为5月13日至16日。6月13日至16日中考笔试考试,7月12日公布中考成绩及普高第一阶段录取情况。
2021年青岛市初中学业水平考试及高中阶段招生工作进程
中考信息不断变化,精英中考网www.zhongkaowu.com提供的中考资讯、成绩查询、分数线信息仅供参考,具体以相关教育部门的信息为准!