
更新时间:2021-2-28 21:29:53
揭阳职业技术学院有哪些专业和院系、什么专业比较好是广大考生和家长朋友们十分关心的问题,为了方便大家查询,本站小编已经为大家整理好了揭阳职业技术学院院系专业设置情况和比较好的专业名单,供大家参考。
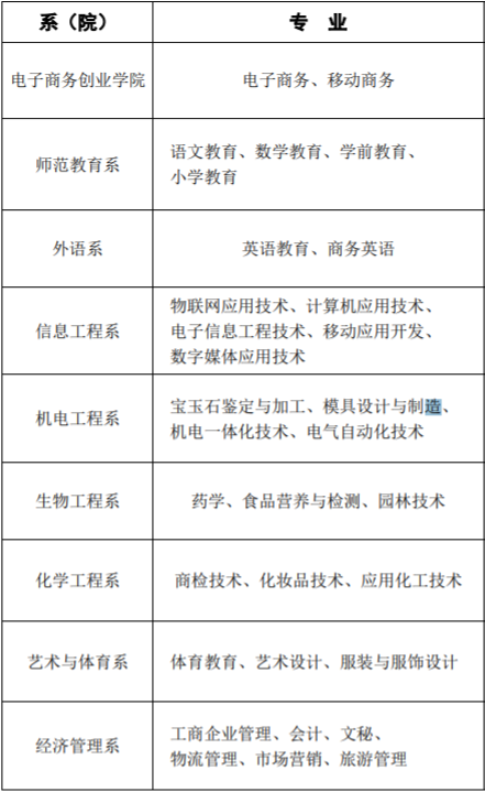
一、揭阳职业技术学院院系专业设置情况
数据来源:揭阳职业技术学院 招生信息网2020 级新生入学须知
二、揭阳职业技术学院比较好的专业名单
中央财政支持建设:英语教育、电气自动化技术
省级重点培养专业:宝玉石鉴定与加工技术、模具设计与制造
三、揭阳职业技术学院简介
揭阳职业技术学院(Jieyang Polytechnic)坐落于广东省揭阳市,是揭阳市人民政府举办的全日制普通专科院校,是广东省“1+X”证书制度试点院校。
高考信息不断变化,精英高考网www.zhongkaowu.com提供的高考资讯、成绩查询、分数线信息仅供参考,具体以相关教育部门的信息为准!