上海视觉艺术学院2018年录取分数线

更新时间:2020-9-5 21:19:01

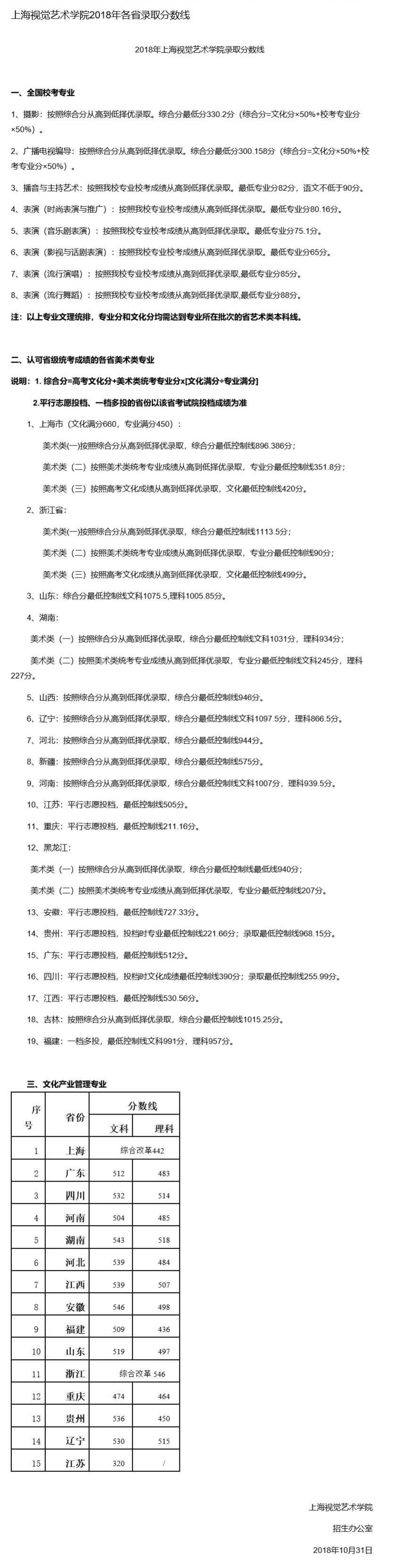
2018上海视觉艺术学院录取分数线【全国】

 

高考信息不断变化,精英高考网www.zhongkaowu.com提供的高考资讯、成绩查询、分数线信息仅供参考,具体以相关教育部门的信息为准!

Copyright 版权所有

精英中考网 粤ICP备14029008号-1